當前位置:首頁 > 資訊中心 > 公司新聞 >

新銳漢云室內外融合導航系統V1.0上線

發布日期:2025-06-25 10:21:46  瀏覽次數:

新銳漢云室內外融合導航系統V1.0正式上線,針對醫院、商場、停車場等場景提供精準定位與路徑指引方案,讓復雜環境下的導航變得清晰便捷。

 

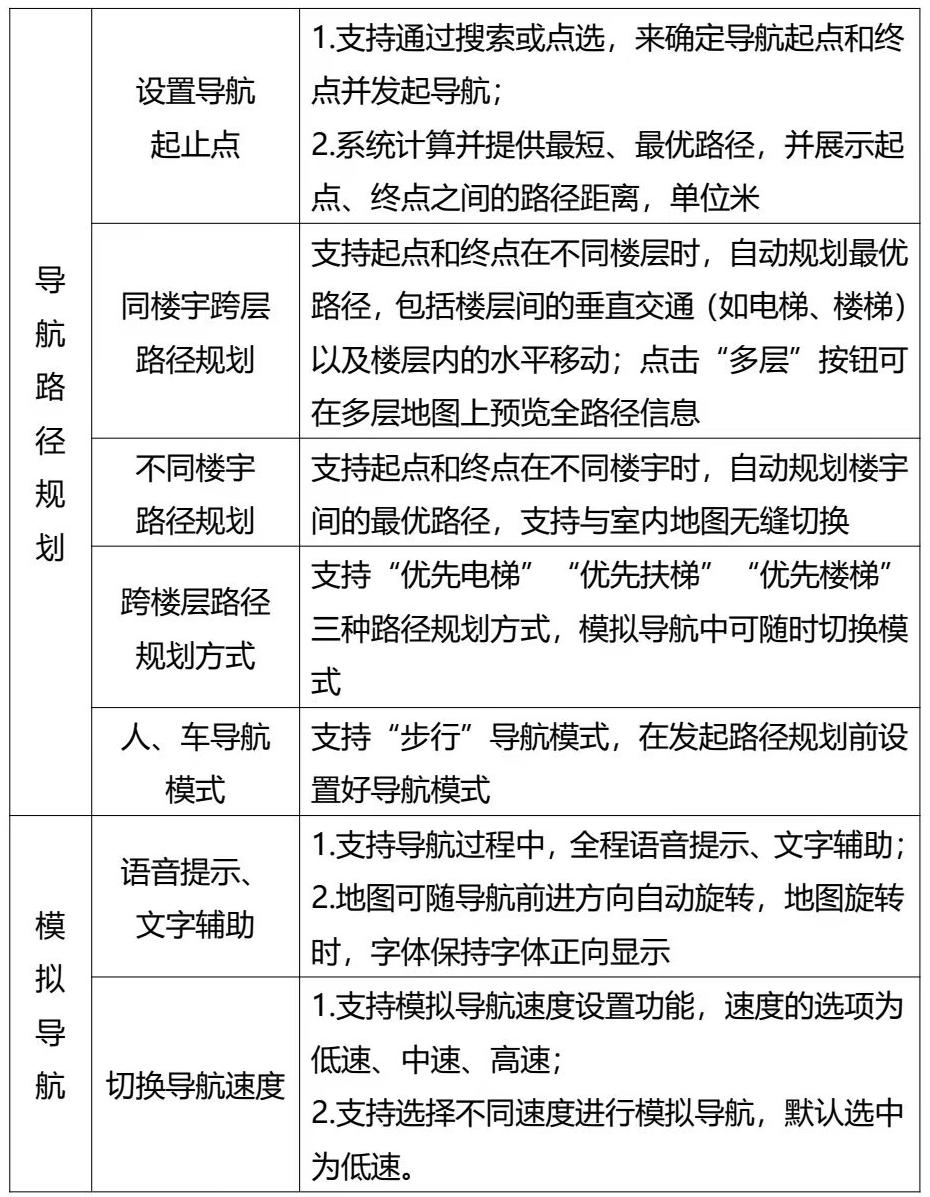
該系統以室內外一體化導航能力為核心,構建了覆蓋多場景的功能體系:在地圖展示層面,支持室內外地圖一體化加載、手繪地圖及三維模型可視化呈現,搭配大小、視角、樓層的靈活調整功能,實現空間信息的精準還原;POI位置點詳情查詢、收藏分享機制,結合POI列表搜索、模糊搜索、公共設施及分類搜索等多元檢索方式,確保目標地點快速定位;多場景路徑規劃算法與實時導航功能,輔以樓層導視與智能尋車模塊,從醫院科室導航到商場店鋪查找、停車場車輛定位,全面解決復雜環境下的路徑指引需求。其他系統功能持續完善優化,同時支持客戶定制化開發,以更貼合行業特性的導航解決方案,開啟智慧空間服務新范式。




多模融合高精度人員定位系統
版權所有 ? 2024 北京新銳科創科技有限公司  備案號:京ICP備17010098號-1  新銳科創  網站地圖

在線咨詢

電話咨詢

4006688252

微信咨詢

表單留言